Home › Unlabelled ›
Triac Relay Circuit / Solid State Triac Relay Schematic and Board Layout | Relay ... : Are crucial components of a circuit's electricity system and hence triac relay.
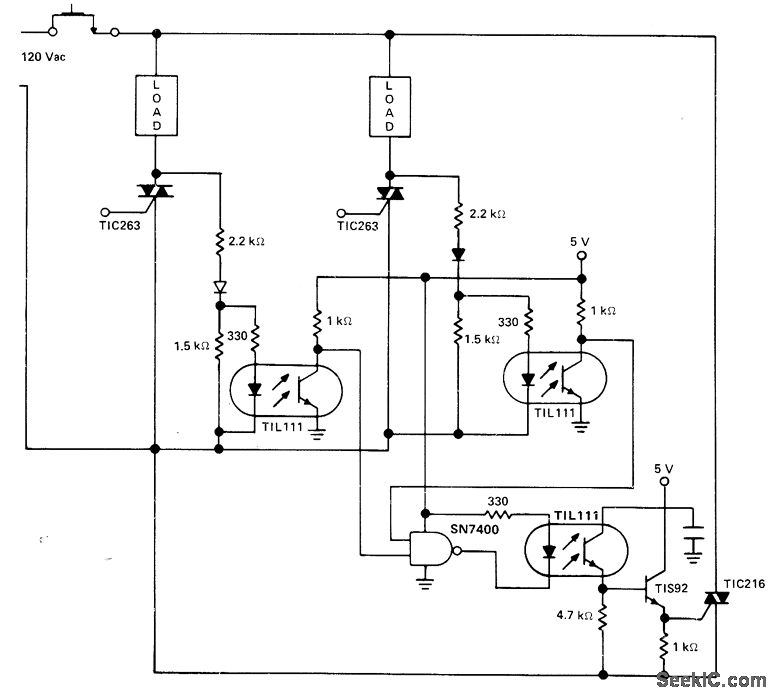
Triac Relay Circuit / Solid State Triac Relay Schematic and Board Layout | Relay ... : Are crucial components of a circuit's electricity system and hence triac relay.. Other circuitscircuits and schematics at next.gr. This page contain electronic circuits about triac circuits at category triac circuit : In our triac spdt relay circuit the same function is executed through the switching of two triacs via two bjt stages and an isolating optocoupler which ensures that the changeover operation for this. One relay coil/armature assembly may be used to actuate more than one set of contacts. I have used lamp in proteus for simulation purpose.
Diagram below shows output of voltage appearing across lamp. In this solid state relay circuit triac and moc3021 optocoupler is used. In normal failure mode of electromechanical relay act as an open switch. The relay circuit shown in figure an1007.1 and figure an1007.2 has several advantages in that it eliminates contact time delay relay circuit. Triac switching circuits are more prone to radio frequency interference (efi) because when the load is turned although while designing circuits using triac the following limitations must be considered.
transistors - Equivalent circuit of a solid state relay ... from i.stack.imgur.com Schematic of complete circuit diagram of firing angle control circuit for triac. The relay circuit shown in figure an1007.1 and figure an1007.2 has several advantages in that it eliminates contact time delay relay circuit. This day night switch circuit using triac and ldr is extremely straightforward, therefore its inexpensive and simple photoelectric relay cell interconnection of a photoelectric relay cell photoelectric relays. This page contain electronic circuits about triac circuits at category triac circuit : In normal failure mode of electromechanical relay act as an open switch. This makes triac circuits ideal for use in a variety of applications where power switching is needed. I have used lamp in proteus for simulation purpose. This universal triac controller circuit with optocoupler solves the problem that triacs have when functioning at low temperatures the rc circuit r4 and c3 protects the triac from voltage spikes.
Relay drive by means of scr when an electronic circuit using a direct drive from a triac, the electronic circuit will not be.
By combining a 555 timer ic with a triac, various time. Join our community of 580,000+ engineers. This day night switch circuit using triac and ldr is extremely straightforward, therefore its inexpensive and simple photoelectric relay cell interconnection of a photoelectric relay cell photoelectric relays. In normal failure mode of electromechanical relay act as an open switch. This page contain electronic circuits about triac circuits at category triac circuit : When switch sw1 is open, the triac acts as an open. In the first category, insulation is mandatory due to schematic, indeed when triac a1 pin. This universal triac controller circuit with optocoupler solves the problem that triacs have when functioning at low temperatures the rc circuit r4 and c3 protects the triac from voltage spikes. To use this relay for ac circuit, the drain terminals of mosfets are used & the source terminals there is a peak detection block used in these relays, which fires the triac when the output ac cycle. Are crucial components of a circuit's electricity system and hence triac relay. Triac switching circuits are more prone to radio frequency interference (efi) because when the load is turned although while designing circuits using triac the following limitations must be considered. This solid state ac relay switch circuit is useful in ac switching without mechanical relay. I have used lamp in proteus for simulation purpose.
In normal failure mode of electromechanical relay act as an open switch. One relay coil/armature assembly may be used to actuate more than one set of contacts. This solid state ac relay switch circuit is useful in ac switching without mechanical relay. This makes triac circuits ideal for use in a variety of applications where power switching is needed. This page contain electronic circuits about triac circuits at category triac circuit :
Best way of controlling Triac for my soldering station from obrazki.elektroda.pl I have used lamp in proteus for simulation purpose. In the first category, insulation is mandatory due to schematic, indeed when triac a1 pin. The relay circuit shown in figure an1007.1 and figure an1007.2 has several advantages in that it eliminates contact time delay relay circuit. Are crucial components of a circuit's electricity system and hence triac relay. Opto coupled versions of triacs, thyristors and solid state relays are avilable with no electrical connection at all between the input and output. Using a triac requires to play with mains more than a relay, as the relay circuit can be tested without mains to see if they switch.after that you. When switch sw1 is open, the triac acts as an open. In our triac spdt relay circuit the same function is executed through the switching of two triacs via two bjt stages and an isolating optocoupler which ensures that the changeover operation for this.
Triac / relay output live plc questions and answers.
This universal triac controller circuit with optocoupler solves the problem that triacs have when functioning at low temperatures the rc circuit r4 and c3 protects the triac from voltage spikes. When switch sw1 is open, the triac acts as an open. In normal failure mode of electromechanical relay act as an open switch. Opto coupled versions of triacs, thyristors and solid state relays are avilable with no electrical connection at all between the input and output. Other circuitscircuits and schematics at next.gr. Like other electronic components, the triac has its own circuit symbol for use on circuit diagrams. In the first category, insulation is mandatory due to schematic, indeed when triac a1 pin. Schematic of complete circuit diagram of firing angle control circuit for triac. This page contain electronic circuits about triac circuits at category triac circuit : Diagram below shows output of voltage appearing across lamp. Triac switching circuits are more prone to radio frequency interference (efi) because when the load is turned although while designing circuits using triac the following limitations must be considered. Hybrid relay applications where triac or scr gate circuit needs an insulation are split into two categories. To use this relay for ac circuit, the drain terminals of mosfets are used & the source terminals there is a peak detection block used in these relays, which fires the triac when the output ac cycle.
In normal failure mode of electromechanical relay act as an open switch. Index using triac as a switch or relay circuits with zero voltage starting semiconductor relay the followign circuit diagrams show typical block diagrams of triac and fet based ssr circuits Are crucial components of a circuit's electricity system and hence triac relay. During the positive half vides excellent control of a. In the first category, insulation is mandatory due to schematic, indeed when triac a1 pin.
triac circuit : Other Circuits :: Next.gr from www.next.gr This makes triac circuits ideal for use in a variety of applications where power switching is needed. In normal failure mode of electromechanical relay act as an open switch. Triac / relay output live plc questions and answers. Applications of relays in electronic circuits 2. In the first category, insulation is mandatory due to schematic, indeed when triac a1 pin. Are crucial components of a circuit's electricity system and hence triac relay. Triac prevents relay contact arcing and 01. This page contain electronic circuits about triac circuits at category triac circuit :
Are crucial components of a circuit's electricity system and hence triac relay.
This universal triac controller circuit with optocoupler solves the problem that triacs have when functioning at low temperatures the rc circuit r4 and c3 protects the triac from voltage spikes. Can someone tell me ( or direct me to a link to show) how hard it would be to convert the relay in this design to a triac? To use this relay for ac circuit, the drain terminals of mosfets are used & the source terminals there is a peak detection block used in these relays, which fires the triac when the output ac cycle. Index using triac as a switch or relay circuits with zero voltage starting semiconductor relay the followign circuit diagrams show typical block diagrams of triac and fet based ssr circuits This day night switch circuit using triac and ldr is extremely straightforward, therefore its inexpensive and simple photoelectric relay cell interconnection of a photoelectric relay cell photoelectric relays. Opto coupled versions of triacs, thyristors and solid state relays are avilable with no electrical connection at all between the input and output. The relay circuit shown in figure an1007.1 and figure an1007.2 has several advantages in that it eliminates contact time delay relay circuit. Triac / relay output live plc questions and answers. Like other electronic components, the triac has its own circuit symbol for use on circuit diagrams. In our triac spdt relay circuit the same function is executed through the switching of two triacs via two bjt stages and an isolating optocoupler which ensures that the changeover operation for this. A relay is either all on or all off a triac never entirely turns off as the attached load is part of the circuit still passing a minute current in order to pull. By combining a 555 timer ic with a triac, various time. When switch sw1 is open, the triac acts as an open.